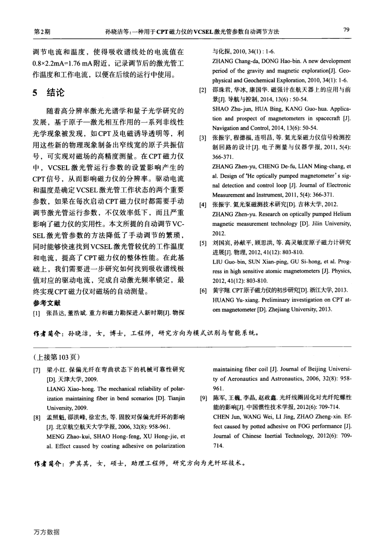
太阳成集团(tyc122cc·china)官网-SunCity Group
股票简称:长 盈 通
股票代码:688143
关于我们
新闻与活动
科研创新
产品中心
营销与服务
人力资源
投资者关系
OA
EN
关于我们
太阳成集团tyc122ccvip概况
企业文化
发展历程
公司荣誉
质量与HSE体系
社会责任
联系我们
武汉市东湖新技术开发区高新五路80号
+86-27-87981061/87981113
产品咨询热线:027-87981673
添加微信公众号,关注最新资讯
新闻与活动
公司新闻
活动日历
展会报道
武汉市东湖新技术开发区高新五路80号
+86-27-87981061/87981113
产品咨询热线:027-87981673
添加微信公众号,关注最新资讯
科研创新
行业科普
专业文献
资源中心
技术专利
武汉市东湖新技术开发区高新五路80号
+86-27-87981061/87981113
产品咨询热线:027-87981673
添加微信公众号,关注最新资讯
产品中心
特种光器件
光纤环
光模块
光器件
特种光纤光缆
特种光纤
特种光缆
智能光纤预制组件
高端装备
特种光纤生产制造设备
光纤环生产制造设备
光纤激光器生产配套设备
光纤水听器生产配套设备
其他定制设备
新型材料
新型材料
热控产品组件
热控相变材料
光电系统
计量校准与测试
武汉市东湖新技术开发区高新五路80号
+86-27-87981061/87981113
产品咨询热线:027-87981673
添加微信公众号,关注最新资讯
营销与服务
营销网络
客户服务
相关咨询
武汉市东湖新技术开发区高新五路80号
+86-27-87981061/87981113
产品咨询热线:027-87981673
添加微信公众号,关注最新资讯
人力资源
人才理念
人才培养
社会招聘
校园招聘
精彩影像
武汉市东湖新技术开发区高新五路80号
+86-27-87981061/87981113
产品咨询热线:027-87981673
添加微信公众号,关注最新资讯
投资者关系
武汉市东湖新技术开发区高新五路80号
+86-27-87981061/87981113
产品咨询热线:027-87981673
添加微信公众号,关注最新资讯
EN
首页
关于我们
太阳成集团tyc122ccvip概况
企业文化
发展历程
公司荣誉
质量与HSE体系
社会责任
联系我们
新闻与活动
公司新闻
活动日历
展会报道
科研创新
行业科普
专业文献
资源中心
技术专利
产品中心
特种光器件
特种光纤光缆
高端装备
新型材料
光电系统
计量校准与测试
营销与服务
营销网络
客户服务
相关咨询
人力资源
人才理念
人才培养
社会招聘
校园招聘
精彩影像
投资者关系
research & innovation
科研创新
首页
>
科研创新
>
行业科普
行业科普
专业文献
资源中心
技术专利
光纤环内部应力试验研究
2022-07-20
5497次
字号
分享到
返回列表
公众号
咨询电话
027-87981673
电子邮箱
cnsales@yoec.com.cn
海外业务咨询邮箱:sales@yoec.com.cn
售后客服